|
长者模式
|
无障碍版
|
移动版
移动版
|
长辈版
内蒙古自治区政府网 内蒙古自治区政府网
|
中华全国供销合作总社 中华全国供销合作总社
内蒙古自治区供销合作社联合社
为农务农姓农
为农务农姓农
为农务农姓农
  • 首页 首页
  • 新闻资讯
  • 社务公开
  • 党建专栏
  • 服务农牧
  • 互动交流
  • 首页 · 专题专栏 · 减装降塑 从我做起 · 政策法规
2025年超长期国债、中央预算内投资支持领域方向及申报策略
发布日期:2025-03-05 11:48 字体:[ 大 | 中 | 小 ]         浏览次数:1819
分享到:
打印本页


一、什么是“两新”

“两新”指的是推动新一轮大规模设备更新和消费品以旧换新。

(1)大规模设备更新主要涉及工业、农业、建筑、交通、教育、文旅、医疗等7个领域的设备更新。具体包括工业设备、用能设备、环境基础设施、营运船舶、营运货车、新能源公交车、农业机械、老旧电梯等设备的更新‌。

(2)消费品以旧换新主要涉及汽车、家电、电动自行车、家装厨卫等消费品的以旧换新。具体措施包括汽车置换更新政策、家电以旧换新补贴等‌。

对于企业以及第三方咨询服务单位,项目投资与策划主要跟大规模设备更新相关,所以下文主要围绕设备更新展开。

二、主要“两新”政策梳理

从2023年末至2024年初,中央经济工作会议提出以提高技术、能耗、排放等标准为牵引,推动大规模设备更新和消费品以旧换新。2024年2月23日,中央财经委员会第四次会议研究大规模设备更新和消费品以旧换新问题,以及有效降低全社会物流成本问题。2024年3月13日,国务院发布《推动大规模设备更新和消费品以旧换新行动方案》,进一步明确设备更新的具体要求,提出二十条措施,包括实施设备更新、消费品以旧换新、回收循环利用、标准提升四大行动。后续各领域也相继出台了相关的政策为设备更新的项目谋划指导了方向。2024年7月25日,国家发改委、财政部发布《关于加力支持大规模设备更新和消费品以旧换新的若干措施》,明确提出安排3000亿元超长期特别国债资金支持大规模设备更新和消费品以旧换新,其中由国家发展改革委牵头安排1480亿元左右超长期特别国债专项资金支持“两新”建设。在工业、环境基础设施、交通运输、物流、教育、文旅、医疗等领域设备更新以及回收循环利用的基础上,将支持范围扩大到能源电力、老旧电梯等领域设备更新以及重点行业节能降碳和安全改造,并结合实际动态调整。

2024年11月19日,国家发展改革委新闻发布会上提到:设备更新政策聚焦工业、农业、建筑、教育、交通、文旅、医疗等7个重点领域,拿出1500亿元超长期特别国债资金直接安排到项目,同时在能耗、污染物排放等方面发布112项标准,支持企业开展工艺更新、数字赋能、绿色转型,促进产业向“新”向“绿”发展,有力推动传统产业转型升级......另一方面,我们将研究提出未来继续加大支持力度、扩大支持范围的政策举措,待履行相关程序后适时公开发布,持续以“两新”政策推动群众受益、企业获利、经济向好。

三、国债资金支持设备更新项目主要领域

设备更新政策主要聚焦工业、农业、建筑、教育、交通、文旅、医疗、能源等重点领域,根据上述政策文件,重点梳理出九大领域设备更新谋划方向如下:

1

工业领域设备更新谋划方向

工业


2

文化和旅游领域设备更新谋划方向

文旅


3

能源领域设备更新谋划方向

能源


4

教育领域设备更新谋划方向

教育



5

建筑和市政基础设施领域设备更新谋划方向

建筑

市政


6

医疗领域设备更新谋划方向

医疗

7

交通运输领域设备更新谋划方向

交通


8

环资领域设备更新谋划方向

环资1

环资2


9

农业机械设备更新谋划方向

农业

备注:以上是各个领域设备更新项目谋划的大致方向,具体到各省市、各年份,会略有不同或有更详细的要求,应以所在地相关政策与正式申报要求为准。符合重大战略重大规划相关的项目可优先申报。


四、设备更新项目谋划要点

1.项目成熟度高,前期各项要件完备项目要求成熟度高,项目审批(核准/备案)、环评、用地、规划、节能、安全评价等前期要素条件齐备,要件证明齐全。申报材料中要对各项审批文件的办理情况和取得批复时间进行详细介绍,如不涉及,可以说明该项情况,并按权限由各级人民政府或有关行业主管们出具证明;技改项目如不涉及新增用地、规划等审批办理,请提供原项目用地、规划等前期工作审批证明文件;如还未办理好,需由各级人民政府或有关行业主管部门出具能够在开工前完成相关手续办理的书面承诺函,并附各项前期工作完成时间表和责任人。


2、支持在建的改造项目

支持改造项目,不支持新建项目;支持在建项目,不支持完工项目,已完工或已完成投资额超过80%的项目不得申报。要求着眼于项目及早开工,资金尽快形成实物量,一般要求能够在2025年底前开工并形成较大实物量。

 

3、建设周期不宜过长

建设周期建设周期不宜过长,一般在2-3年较合适。

 

4、申报投资门槛

从“固定资产投资不低于1亿”降低到“固定资产投资不低于2000万元”,部分领域要求不低于3000万元或5000万元。

 

5、落实资金来源

项目资金拼盘应完整闭合,项目各渠道资金相加应等于总投资,且资金结构应相对合理。各渠道资金应有相应证明,地方财政性建设资金由当地政府或财政部门出具资金能够到位的承诺函,并明确是否增加地方政府债务;企业自有资金应提供银行存款等证明材料;已获得地方政府专项债券支持的项目,需提供相关证明材料,并确保地方政府专项债券与拟申请超长期特别国债资金之和不得超过项目总投资。

 

6、支持比例

根据不同领域,按不超过核定固定资产投资的 15%/20%/30%/60%。最高不超过2亿元。

 

7、不得重复申报

申报超长期特别国债支持的设备更新项目,要避免同时申报其他中央财政资金。已安排其他中央财政资金的项目不得重复支持。

 

8、对设备更新内容的要求

设备更新仅支持淘汰超服役期限的老旧设备更新改造,不支持新购置设备;仅支持在原有场地进行改扩建,不支持新建房屋、厂房、医院等地。

 

项目建设内容不得含有房地产开发、楼堂馆所、形象工程和政绩工程等国家政策禁止性内容。

 

对于传统行业的设备更新,优先支持骨干企业建设传统产业改造升级重大示范项目。淘汰落后低效设备、超期服役老旧设备、更新改造高效生产设备和试验检测设备等。

 

优先支持淘汰《产业结构调整指导目录2024版》中限制类设备项目。改造升级后不属于《产业结构调整指导目录(2024 年本)》中限制类、淘汰类目录。

 

设备更新要有更新前后对比清单,也即替换了哪些设备、购置了哪些设备。所购置设备须纳入项目申报主体资产管理,不得假借其他主体名义申报。(工业领域原则上80%为生产设备并且旧设备更新后设备国产化率80%以上)。

9、做好项目储备与线上填报工作

项目申报批次时间不定,提前按照领域支持投向谋划出一批高质量项目,避免出现申报时无项目、无好项目导致错过申报时间的情况。

备注:线上填报国家重大建设项目“超长期特别国债项目”模块,录入重大项目库时注意数据及相关内容前后逻辑。

 

五、设备更新的申报流程

根据前几批次申报流程,设备更新国债资金申报流程为:

由地方发改及行业主管部门下发申报要求,根据前两批经验,一般为密文、会议形式下发给具备条件的单位。

申报单位组织申报。企业为申报主体组织申报的编制资金申请报告(同时要完成项目备案、环评、安评、能评、用地、规划及资金落实手续),政府、事业单位为申报主体组织申报的编制可行性研究报告并取得立项批复,在建项目要提供初设批复、环评、安评、能评、用地、规划手续。

完成上述资料后,由当地发改及行业主管部门进行初审,初审通过后将项目信息、前期手续文件录入国债申报系统,并将项目材料报送到省级主管部门。

由省级发改部门进行统一评审筛选,对符合要求的项目统一推送至国家发改委进行最终审核。

国家发改委会同相关部门审核通过后,确定项目清单,拨付资金。


超长期国债两新支持方向

 

01重点工业领域

支持钢铁、有色、建材、化工等重点行业重点用能设备节能降碳改造项目。

 

02基础设施

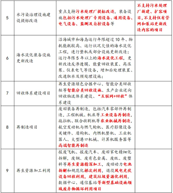
主要包括生活垃圾分类和处理设施提标改造、水污染治理设施建设提标改造。

 

03绿色低碳

支持绿色低碳先进技术攻关和示范应用等项目建设。

 

04资源循环利用方向

回收体系建设项目、汽车零部件,工程机械等废旧装备再制造项目;报废飞机、报废汽车、废钢、建筑垃圾、废旧电池等再生资源加工利用项目。

中央预算内支持方向

污染治理中央预算内专项

(一) 城镇环境基础设施建设

支持城镇生活垃圾分类、收转运体系建设,生活垃圾焚烧处理设施建设和提标改造,厨余垃圾资源化利用,危险废物集中处置设施建设等项目。

(二)重点行业清洁生产

支持电镀、皮革、有色金属、印染、制药等涉重金属行业及钢铁、水泥、焦化等行业先进清洁生产技术示范项目。

(三)环境治理

(1) 支持细颗粒物和臭氧协同治理、土壤重金属污染治理、新污染物治理等项目。

(四)水污染治理和节水

支持城镇污水收集处理和污泥处理设施及城镇污水管网新建和改造,污水资源化利用设施建设,海水(咸水)淡化工程及关键材料装备示范工程。


节能降碳中央预算内专项

重点支持重点行业和重点领域节能降碳、循环经济助力降碳等方向,重点支持内容包括:

(一)先进技术示范及应用项目

支持“双碳”领域技术水平领先、减排效果突出、示范效应明显的项目建设项目。

(二) 重点行业和重点领域节能降碳项目

支持电力、钢铁、有色、建材、石化、化工、焦化、纺织、造纸、印染、机械、数据中心等重点行业重点领域节能降碳改造等。

(三)循环经济助力降碳项目

(1) 支持园区循环化改造、国家“城市矿产”示范基地和资源循环利用基地等升级改造,支持规模化规范回收站点和绿色分拣中心建设,以及废钢铁、废有色金属、废玻璃、废橡胶、废旧汽车、废旧电池、废弃电器电子产品、废旧纺织品、退役风电光伏设备等废弃物循环利用等。




  • 中国政府网
  • 中华全国供销合作总社
  • 内蒙古自治区政府网站
  • 政府及有关部门网站
    农牧厅 商务厅 教育厅 发展和改革委员会 民族事务委员会 科学技术厅 公安厅 司法厅 财政厅 自然资源厅 水利厅 交通厅 住房和城乡建设厅 文旅厅 统战部
  • 盟市级供销社
    巴彦淖尔市供销合作社 赤峰市供销合作社
事业单位
网站地图 网站声明 联系我们
主办单位:内蒙古自治区供销合作社联合社
地址:呼和浩特市新城区新华大街63号
电话:0471-5182960 / 5182963
蒙ICP备09001170号-3  政府网站标识码:1500000045    
蒙公网安备15010202150882号 蒙公网安备15010202150882号
技术支持:内蒙古凌动信息科技有限公司
适老化无障碍服务
  • 返回首页
  • 页面放大
  • 页面缩小
  • 语音播报
  • 指读
  • 大鼠标
  • 退出 退出
内蒙古自治区供销合作社联合社 内蒙古自治区供销合作社联合社
政策法规
2025年超长期国债、中央预算内投资支持领域方向及申报策略
来源:内蒙古自治区供销合作社联合社
发布日期:2025-03-05 11:48


一、什么是“两新”

“两新”指的是推动新一轮大规模设备更新和消费品以旧换新。

(1)大规模设备更新主要涉及工业、农业、建筑、交通、教育、文旅、医疗等7个领域的设备更新。具体包括工业设备、用能设备、环境基础设施、营运船舶、营运货车、新能源公交车、农业机械、老旧电梯等设备的更新‌。

(2)消费品以旧换新主要涉及汽车、家电、电动自行车、家装厨卫等消费品的以旧换新。具体措施包括汽车置换更新政策、家电以旧换新补贴等‌。

对于企业以及第三方咨询服务单位,项目投资与策划主要跟大规模设备更新相关,所以下文主要围绕设备更新展开。

二、主要“两新”政策梳理

从2023年末至2024年初,中央经济工作会议提出以提高技术、能耗、排放等标准为牵引,推动大规模设备更新和消费品以旧换新。2024年2月23日,中央财经委员会第四次会议研究大规模设备更新和消费品以旧换新问题,以及有效降低全社会物流成本问题。2024年3月13日,国务院发布《推动大规模设备更新和消费品以旧换新行动方案》,进一步明确设备更新的具体要求,提出二十条措施,包括实施设备更新、消费品以旧换新、回收循环利用、标准提升四大行动。后续各领域也相继出台了相关的政策为设备更新的项目谋划指导了方向。2024年7月25日,国家发改委、财政部发布《关于加力支持大规模设备更新和消费品以旧换新的若干措施》,明确提出安排3000亿元超长期特别国债资金支持大规模设备更新和消费品以旧换新,其中由国家发展改革委牵头安排1480亿元左右超长期特别国债专项资金支持“两新”建设。在工业、环境基础设施、交通运输、物流、教育、文旅、医疗等领域设备更新以及回收循环利用的基础上,将支持范围扩大到能源电力、老旧电梯等领域设备更新以及重点行业节能降碳和安全改造,并结合实际动态调整。

2024年11月19日,国家发展改革委新闻发布会上提到:设备更新政策聚焦工业、农业、建筑、教育、交通、文旅、医疗等7个重点领域,拿出1500亿元超长期特别国债资金直接安排到项目,同时在能耗、污染物排放等方面发布112项标准,支持企业开展工艺更新、数字赋能、绿色转型,促进产业向“新”向“绿”发展,有力推动传统产业转型升级......另一方面,我们将研究提出未来继续加大支持力度、扩大支持范围的政策举措,待履行相关程序后适时公开发布,持续以“两新”政策推动群众受益、企业获利、经济向好。

三、国债资金支持设备更新项目主要领域

设备更新政策主要聚焦工业、农业、建筑、教育、交通、文旅、医疗、能源等重点领域,根据上述政策文件,重点梳理出九大领域设备更新谋划方向如下:

1

工业领域设备更新谋划方向

工业


2

文化和旅游领域设备更新谋划方向

文旅


3

能源领域设备更新谋划方向

能源


4

教育领域设备更新谋划方向

教育



5

建筑和市政基础设施领域设备更新谋划方向

建筑

市政


6

医疗领域设备更新谋划方向

医疗

7

交通运输领域设备更新谋划方向

交通


8

环资领域设备更新谋划方向

环资1

环资2


9

农业机械设备更新谋划方向

农业

备注:以上是各个领域设备更新项目谋划的大致方向,具体到各省市、各年份,会略有不同或有更详细的要求,应以所在地相关政策与正式申报要求为准。符合重大战略重大规划相关的项目可优先申报。


四、设备更新项目谋划要点

1.项目成熟度高,前期各项要件完备项目要求成熟度高,项目审批(核准/备案)、环评、用地、规划、节能、安全评价等前期要素条件齐备,要件证明齐全。申报材料中要对各项审批文件的办理情况和取得批复时间进行详细介绍,如不涉及,可以说明该项情况,并按权限由各级人民政府或有关行业主管们出具证明;技改项目如不涉及新增用地、规划等审批办理,请提供原项目用地、规划等前期工作审批证明文件;如还未办理好,需由各级人民政府或有关行业主管部门出具能够在开工前完成相关手续办理的书面承诺函,并附各项前期工作完成时间表和责任人。


2、支持在建的改造项目

支持改造项目,不支持新建项目;支持在建项目,不支持完工项目,已完工或已完成投资额超过80%的项目不得申报。要求着眼于项目及早开工,资金尽快形成实物量,一般要求能够在2025年底前开工并形成较大实物量。

 

3、建设周期不宜过长

建设周期建设周期不宜过长,一般在2-3年较合适。

 

4、申报投资门槛

从“固定资产投资不低于1亿”降低到“固定资产投资不低于2000万元”,部分领域要求不低于3000万元或5000万元。

 

5、落实资金来源

项目资金拼盘应完整闭合,项目各渠道资金相加应等于总投资,且资金结构应相对合理。各渠道资金应有相应证明,地方财政性建设资金由当地政府或财政部门出具资金能够到位的承诺函,并明确是否增加地方政府债务;企业自有资金应提供银行存款等证明材料;已获得地方政府专项债券支持的项目,需提供相关证明材料,并确保地方政府专项债券与拟申请超长期特别国债资金之和不得超过项目总投资。

 

6、支持比例

根据不同领域,按不超过核定固定资产投资的 15%/20%/30%/60%。最高不超过2亿元。

 

7、不得重复申报

申报超长期特别国债支持的设备更新项目,要避免同时申报其他中央财政资金。已安排其他中央财政资金的项目不得重复支持。

 

8、对设备更新内容的要求

设备更新仅支持淘汰超服役期限的老旧设备更新改造,不支持新购置设备;仅支持在原有场地进行改扩建,不支持新建房屋、厂房、医院等地。

 

项目建设内容不得含有房地产开发、楼堂馆所、形象工程和政绩工程等国家政策禁止性内容。

 

对于传统行业的设备更新,优先支持骨干企业建设传统产业改造升级重大示范项目。淘汰落后低效设备、超期服役老旧设备、更新改造高效生产设备和试验检测设备等。

 

优先支持淘汰《产业结构调整指导目录2024版》中限制类设备项目。改造升级后不属于《产业结构调整指导目录(2024 年本)》中限制类、淘汰类目录。

 

设备更新要有更新前后对比清单,也即替换了哪些设备、购置了哪些设备。所购置设备须纳入项目申报主体资产管理,不得假借其他主体名义申报。(工业领域原则上80%为生产设备并且旧设备更新后设备国产化率80%以上)。

9、做好项目储备与线上填报工作

项目申报批次时间不定,提前按照领域支持投向谋划出一批高质量项目,避免出现申报时无项目、无好项目导致错过申报时间的情况。

备注:线上填报国家重大建设项目“超长期特别国债项目”模块,录入重大项目库时注意数据及相关内容前后逻辑。

 

五、设备更新的申报流程

根据前几批次申报流程,设备更新国债资金申报流程为:

由地方发改及行业主管部门下发申报要求,根据前两批经验,一般为密文、会议形式下发给具备条件的单位。

申报单位组织申报。企业为申报主体组织申报的编制资金申请报告(同时要完成项目备案、环评、安评、能评、用地、规划及资金落实手续),政府、事业单位为申报主体组织申报的编制可行性研究报告并取得立项批复,在建项目要提供初设批复、环评、安评、能评、用地、规划手续。

完成上述资料后,由当地发改及行业主管部门进行初审,初审通过后将项目信息、前期手续文件录入国债申报系统,并将项目材料报送到省级主管部门。

由省级发改部门进行统一评审筛选,对符合要求的项目统一推送至国家发改委进行最终审核。

国家发改委会同相关部门审核通过后,确定项目清单,拨付资金。


超长期国债两新支持方向

 

01重点工业领域

支持钢铁、有色、建材、化工等重点行业重点用能设备节能降碳改造项目。

 

02基础设施

主要包括生活垃圾分类和处理设施提标改造、水污染治理设施建设提标改造。

 

03绿色低碳

支持绿色低碳先进技术攻关和示范应用等项目建设。

 

04资源循环利用方向

回收体系建设项目、汽车零部件,工程机械等废旧装备再制造项目;报废飞机、报废汽车、废钢、建筑垃圾、废旧电池等再生资源加工利用项目。

中央预算内支持方向

污染治理中央预算内专项

(一) 城镇环境基础设施建设

支持城镇生活垃圾分类、收转运体系建设,生活垃圾焚烧处理设施建设和提标改造,厨余垃圾资源化利用,危险废物集中处置设施建设等项目。

(二)重点行业清洁生产

支持电镀、皮革、有色金属、印染、制药等涉重金属行业及钢铁、水泥、焦化等行业先进清洁生产技术示范项目。

(三)环境治理

(1) 支持细颗粒物和臭氧协同治理、土壤重金属污染治理、新污染物治理等项目。

(四)水污染治理和节水

支持城镇污水收集处理和污泥处理设施及城镇污水管网新建和改造,污水资源化利用设施建设,海水(咸水)淡化工程及关键材料装备示范工程。


节能降碳中央预算内专项

重点支持重点行业和重点领域节能降碳、循环经济助力降碳等方向,重点支持内容包括:

(一)先进技术示范及应用项目

支持“双碳”领域技术水平领先、减排效果突出、示范效应明显的项目建设项目。

(二) 重点行业和重点领域节能降碳项目

支持电力、钢铁、有色、建材、石化、化工、焦化、纺织、造纸、印染、机械、数据中心等重点行业重点领域节能降碳改造等。

(三)循环经济助力降碳项目

(1) 支持园区循环化改造、国家“城市矿产”示范基地和资源循环利用基地等升级改造,支持规模化规范回收站点和绿色分拣中心建设,以及废钢铁、废有色金属、废玻璃、废橡胶、废旧汽车、废旧电池、废弃电器电子产品、废旧纺织品、退役风电光伏设备等废弃物循环利用等。




一、什么是“两新”“两新”指的是推动新一轮大规模设备更新和消费品以旧换新。(1)大规模设备更新主要涉及工业、农业、建筑、交通、教育、文旅、医疗等7个领域的设备更新。具体包括工业设备、用能设备、环境基础设施、营运船舶、营运货车、新能源公交车、农业机械、老旧电梯等设备的更新‌。(2)消费品以旧换新主要涉及汽车、家电、电动自行车、家装厨卫等消费品的以旧换新。具体措施包括汽车置换更新政策、家电以旧换新补贴等‌。对于企业以及第三方咨询服务单位,项目投资与策划主要跟大规模设备更新相关,所以下文主要围绕设备更新展开。二、主要“两新”政策梳理从2023年末至2024年初,中央经济工作会议提出以提高技术、能耗、排放等标准为牵引,推动大规模设备更新和消费品以旧换新。2024年2月23日,中央财经委员会第四次会议研究大规模设备更新和消费品以旧换新问题,以及有效降低全社会物流成本问题。2024年3月13日,国务院发布《推动大规模设备更新和消费品以旧换新行动方案》,进一步明确设备更新的具体要求,提出二十条措施,包括实施设备更新、消费品以旧换新、回收循环利用、标准提升四大行动。后续各领域也相继出台了相关的政策为设备更新的项目谋划指导了方向。2024年7月25日,国家发改委、财政部发布《关于加力支持大规模设备更新和消费品以旧换新的若干措施》,明确提出安排3000亿元超长期特别国债资金支持大规模设备更新和消费品以旧换新,其中由国家发展改革委牵头安排1480亿元左右超长期特别国债专项资金支持“两新”建设。在工业、环境基础设施、交通运输、物流、教育、文旅、医疗等领域设备更新以及回收循环利用的基础上,将支持范围扩大到能源电力、老旧电梯等领域设备更新以及重点行业节能降碳和安全改造,并结合实际动态调整。2024年11月19日,国家发展改革委新闻发布会上提到:设备更新政策聚焦工业、农业、建筑、教育、交通、文旅、医疗等7个重点领域,拿出1500亿元超长期特别国债资金直接安排到项目,同时在能耗、污染物排放等方面发布112项标准,支持企业开展工艺更新、数字赋能、绿色转型,促进产业向“新”向“绿”发展,有力推动传统产业转型升级......另一方面,我们将研究提出未来继续加大支持力度、扩大支持范围的政策举措,待履行相关程序后适时公开发布,持续以“两新”政策推动群众受益、企业获利、经济向好。三、国债资金支持设备更新项目主要领域设备更新政策主要聚焦工业、农业、建筑、教育、交通、文旅、医疗、能源等重点领域,根据上述政策文件,重点梳理出九大领域设备更新谋划方向如下:1工业领域设备更新谋划方向2文化和旅游领域设备更新谋划方向3能源领域设备更新谋划方向4教育领域设备更新谋划方向5建筑和市政基础设施领域设备更新谋划方向6医疗领域设备更新谋划方向7交通运输领域设备更新谋划方向8环资领域设备更新谋划方向9农业机械设备更新谋划方向备注:以上是各个领域设备更新项目谋划的大致方向,具体到各省市、各年份,会略有不同或有更详细的要求,应以所在地相关政策与正式申报要求为准。符合重大战略重大规划相关的项目可优先申报。四、设备更新项目谋划要点1.项目成熟度高,前期各项要件完备项目要求成熟度高,项目审批(核准/备案)、环评、用地、规划、节能、安全评价等前期要素条件齐备,要件证明齐全。申报材料中要对各项审批文件的办理情况和取得批复时间进行详细介绍,如不涉及,可以说明该项情况,并按权限由各级人民政府或有关行业主管们出具证明;技改项目如不涉及新增用地、规划等审批办理,请提供原项目用地、规划等前期工作审批证明文件;如还未办理好,需由各级人民政府或有关行业主管部门出具能够在开工前完成相关手续办理的书面承诺函,并附各项前期工作完成时间表和责任人。2、支持在建的改造项目支持改造项目,不支持新建项目;支持在建项目,不支持完工项目,已完工或已完成投资额超过80%的项目不得申报。要求着眼于项目及早开工,资金尽快形成实物量,一般要求能够在2025年底前开工并形成较大实物量。 3、建设周期不宜过长建设周期建设周期不宜过长,一般在2-3年较合适。 4、申报投资门槛从“固定资产投资不低于1亿”降低到“固定资产投资不低于2000万元”,部分领域要求不低于3000万元或5000万元。 5、落实资金来源项目资金拼盘应完整闭合,项目各渠道资金相加应等于总投资,且资金结构应相对合理。各渠道资金应有相应证明,地方财政性建设资金由当地政府或财政部门出具资金能够到位的承诺函,并明确是否增加地方政府债务;企业自有资金应提供银行存款等证明材料;已获得地方政府专项债券支持的项目,需提供相关证明材料,并确保地方政府专项债券与拟申请超长期特别国债资金之和不得超过项目总投资。 6、支持比例根据不同领域,按不超过核定固定资产投资的 15%/20%/30%/60%。最高不超过2亿元。 7、不得重复申报申报超长期特别国债支持的设备更新项目,要避免同时申报其他中央财政资金。已安排其他中央财政资金的项目不得重复支持。 8、对设备更新内容的要求设备更新仅支持淘汰超服役期限的老旧设备更新改造,不支持新购置设备;仅支持在原有场地进行改扩建,不支持新建房屋、厂房、医院等地。 项目建设内容不得含有房地产开发、楼堂馆所、形象工程和政绩工程等国家政策禁止性内容。 对于传统行业的设备更新,优先支持骨干企业建设传统产业改造升级重大示范项目。淘汰落后低效设备、超期服役老旧设备、更新改造高效生产设备和试验检测设备等。 优先支持淘汰《产业结构调整指导目录2024版》中限制类设备项目。改造升级后不属于《产业结构调整指导目录(2024 年本)》中限制类、淘汰类目录。 设备更新要有更新前后对比清单,也即替换了哪些设备、购置了哪些设备。所购置设备须纳入项目申报主体资产管理,不得假借其他主体名义申报。(工业领域原则上80%为生产设备并且旧设备更新后设备国产化率80%以上)。9、做好项目储备与线上填报工作项目申报批次时间不定,提前按照领域支持投向谋划出一批高质量项目,避免出现申报时无项目、无好项目导致错过申报时间的情况。备注:线上填报国家重大建设项目“超长期特别国债项目”模块,录入重大项目库时注意数据及相关内容前后逻辑。 五、设备更新的申报流程根据前几批次申报流程,设备更新国债资金申报流程为:由地方发改及行业主管部门下发申报要求,根据前两批经验,一般为密文、会议形式下发给具备条件的单位。申报单位组织申报。企业为申报主体组织申报的编制资金申请报告(同时要完成项目备案、环评、安评、能评、用地、规划及资金落实手续),政府、事业单位为申报主体组织申报的编制可行性研究报告并取得立项批复,在建项目要提供初设批复、环评、安评、能评、用地、规划手续。完成上述资料后,由当地发改及行业主管部门进行初审,初审通过后将项目信息、前期手续文件录入国债申报系统,并将项目材料报送到省级主管部门。由省级发改部门进行统一评审筛选,对符合要求的项目统一推送至国家发改委进行最终审核。国家发改委会同相关部门审核通过后,确定项目清单,拨付资金。超长期国债两新支持方向 01重点工业领域支持钢铁、有色、建材、化工等重点行业重点用能设备节能降碳改造项目。 02基础设施主要包括生活垃圾分类和处理设施提标改造、水污染治理设施建设提标改造。 03绿色低碳支持绿色低碳先进技术攻关和示范应用等项目建设。 04资源循环利用方向回收体系建设项目、汽车零部件,工程机械等废旧装备再制造项目;报废飞机、报废汽车、废钢、建筑垃圾、废旧电池等再生资源加工利用项目。中央预算内支持方向污染治理中央预算内专项(一) 城镇环境基础设施建设支持城镇生活垃圾分类、收转运体系建设,生活垃圾焚烧处理设施建设和提标改造,厨余垃圾资源化利用,危险废物集中处置设施建设等项目。(二)重点行业清洁生产支持电镀、皮革、有色金属、印染、制药等涉重金属行业及钢铁、水泥、焦化等行业先进清洁生产技术示范项目。(三)环境治理(1) 支持细颗粒物和臭氧协同治理、土壤重金属污染治理、新污染物治理等项目。(四)水污染治理和节水支持城镇污水收集处理和污泥处理设施及城镇污水管网新建和改造,污水资源化利用设施建设,海水(咸水)淡化工程及关键材料装备示范工程。节能降碳中央预算内专项重点支持重点行业和重点领域节能降碳、循环经济助力降碳等方向,重点支持内容包括:(一)先进技术示范及应用项目支持“双碳”领域技术水平领先、减排效果突出、示范效应明显的项目建设项目。(二) 重点行业和重点领域节能降碳项目支持电力、钢铁、有色、建材、石化、化工、焦化、纺织、造纸、印染、机械、数据中心等重点行业重点领域节能降碳改造等。(三)循环经济助力降碳项目(1) 支持园区循环化改造、国家“城市矿产”示范基地和资源循环利用基地等升级改造,支持规模化规范回收站点和绿色分拣中心建设,以及废钢铁、废有色金属、废玻璃、废橡胶、废旧汽车、废旧电池、废弃电器电子产品、废旧纺织品、退役风电光伏设备等废弃物循环利用等。
  • 网站地图
  • 网站声明
  • 联系我们
  • 主办单位:内蒙古自治区供销合作社联合社
  • 地址:呼和浩特市新城区新华大街63号
  • 电话:0471-5182960 / 5182963
  • 蒙ICP备09001170号-3
  • 蒙公网安备15010202150882号
  • 政府网站标识码:1500000045
  • 主办单位:内蒙古自治区供销合作社联合社
  • 电话:0471-5182960 / 5182963  蒙ICP备09001170号-3
  • 政府网站标识码:1500000045
  • 蒙公网安备15010202150882号